
Nexus Solution
Our Services
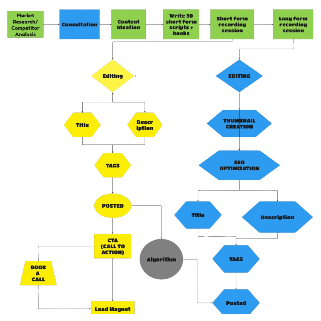
Social Media Marketing
We create, schedule, and manage content to keep your social media active and engaging. Our goal is to help you grow your audience and maintain a strong online presence.
Video Editing
We edit short and long-form videos to make them smooth, engaging, and professional. This includes adding cuts, effects, subtitles, and transitions to keep viewers interested.
Script Writing
We write scripts for short and long-form videos that are clear, engaging, and easy to follow. Our scripts help you deliver your message effectively and keep your audience hooked.


Trusted By:


We go above and beyond to ensure our clients are thrilled with our services, delivering high-quality content that meets their needs and exceeds expectations just like the many satisfied creators we’ve worked with.
@Ocountant
Founder of Alimento

OUR WORKS
Short Form







Long Form



Become an Automated Content Machine
We generate video ideas, script them, guide your recording process, and handle the editing. Just a few hours of recording each month fuels a steady stream of content distributed across all major platforms.
